宣布时间:2024-08-02|浏览次数:1325
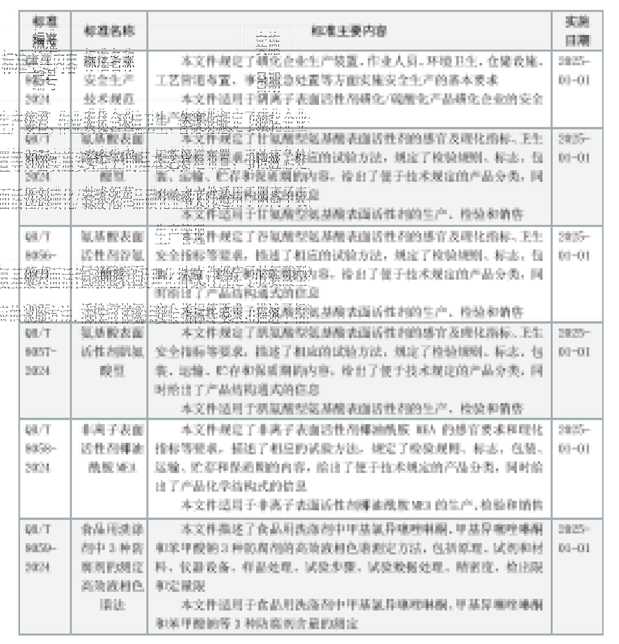
克日,中华人民共和国工业和信息化部宣布通告批准554项行业标准,其中包括磺化企业清静生产手艺规范等6项洗涤用品行业标准,实验日期为2025年1月1日。
(本文转载自中国洗涤用品工业协会)